เกี่ยวกับวารสาร
รายงานเฝ้าระวังทางระบาดประจำสัปดาห์ (WESR) เป็นวารสารด้านสาธารณสุข จัดทำโดยกองระบาดวิทยา กรมควบคุมโรค กระทรวงสาธารณสุข ตั้งแต่ปี พ.ศ. 2512 กองระบาดวิทยาได้จัดทำรายงานการเฝ้าระวังโรค และในปี พ.ศ. 2525 ได้เผยแพร่ข้อมูลทางระบาดวิทยาผ่านทาง WESR ซึ่งทำหน้าที่เป็นช่องทางสำคัญในการสื่อสารด้านสาธารณสุขระหว่างภาครัฐ ผู้เชี่ยวชาญด้านสาธารณสุข และประชาชนทั่วไป รวมไปถึงองค์กรสาธารณสุขระหว่างประเทศ มีเป้าหมายหลักเพื่อเผยแพร่ผลการวิจัยด้านสาธารณสุขที่สำคัญ แก้ไขข้อมูลที่ไม่ถูกต้อง และเผยแพร่บทความวิชาการด้านการเฝ้าระวัง ป้องกัน ควบคุมโรคและภัยสุขภาพด้านสาธารณสุขที่อาจเกิดขึ้น นอกจากนี้ WESR ยังนำเสนอภาพรวมของสถานการณ์ด้านสาธารณสุขทั้งในระดับท้องถิ่นและระดับชาติอย่างทันท่วงทีและเป็นกลาง
นโยบายและขอบเขตการตีพิมพ์
WESR เผยแพร่บทความเกี่ยวกับการเฝ้าระวัง ป้องกัน และควบคุม ทั้งโรคติดต่อ โรคไม่ติดต่อ โรคจากการทำงานและสิ่งแวดล้อม บทความวิจัยต้นฉบับ รายงานผู้ป่วย และรายงานการสอบสวนการระบาดอีกด้วย นอกจากนี้ WESR ยังนำเสนอแนวทางปฏิบัติแก่หน่วยงานที่เกี่ยวข้องเพื่อใช้ในการเฝ้าระวัง ป้องกันและควบคุมโรค/ภัยสุขภาพ อย่างรวดเร็วและมีประสิทธิภาพ
วิสัยทัศน์
WESR จัดทำรายงานสถานการณ์ด้านระบาดวิทยา ความรู้ แนวทางการเฝ้าระวัง การสอบสวน และการควบคุมโรคที่มีคุณภาพและทันท่วงที
พันธกิจ
เพื่อให้ข้อมูลด้านระบาดวิทยาและสาธารณสุขที่เชื่อถือได้ ทันท่วงที และเข้าถึงได้ ซึ่งผู้ปฏิบัติงานด้านสาธารณสุขทุกระดับสามารถนำไปใช้ในการป้องกันและควบคุมโรคได้
เป้าหมาย
WESR มุ่งมั่นที่จะปกป้องและปรับปรุงสุขภาพของคนไทย โดยนำเสนอสถานการณ์ด้านสาธารณสุขที่ถูกต้องต่อองค์กรของรัฐและสาธารณสุขในทุกระดับ ซึ่งจะทำให้สามารถดำเนินการตามข้อมูลทางวิทยาศาสตร์ได้
ภาษาที่เผยแพร่
ตีพิมพ์บทความทั้งภาษาไทย-ภาษาอังกฤษ
กำหนดเผยแพร่
เผยแพร่ ปีละ 12 ฉบับ โดยตีพิมพ์ออนไลน์ทุกเดือน ในแต่ละฉบับตีพิมพ์บทความ 9-12 เรื่อง
ค่าธรรมเนียมการเผยแพร่
การให้บริการทางออนไลน์และไม่มีค่าใช้จ่าย นอกจากนี้ยังไม่มีการเรียกเก็บค่าธรรมเนียมจากผู้เขียนในการส่งบทความตีพิมพ์และเผยแพร่
ประเภทบทความที่เผยแพร่
แบ่งออกเป็น 5 ประเภทหลัก มีดังนี้
1) บทความต้นฉบับ
- การสอบสวนทางระบาดวิทยา
- การประเมินแผนงานสาธารณสุขและการประเมินระบบเฝ้าระวัง
- การศึกษาทางระบาดวิทยา
- รายงานผู้ป่วย
- การศึกษาวิจัยที่เกี่ยวข้อกับการป้องกันควบคุมโรค
2) สรุปการตรวจสอบข่าวการระบาดของโรคและภัยสุขภาพในรอบสัปดาห์
3) รายงานโรคเฝ้าระวังทางระบาดวิทยา
4) สถานการณ์โรคและภัยสุขภาพ
5) บทความประเภทอื่น ๆ ได้แก่ บันทึกจากบรรณาธิการ/บันทึกจากทีมภาคสนาม/รายงานด้านสุขภาพที่แจ้งเตือน/แนวทางการเฝ้าระวัง สอบสวน ควบคุมโรคและภัยสุขภาพ/บทความฟื้นวิชา
โดยแต่ละฉบับจะมีจำนวนบทความที่เผยแพร่ ประกอบด้วย บทความต้นฉบับจำนวน 2-3 บทความ สรุปการตรวจสอบข่าวการระบาดของโรคและภัยสุขภาพในรอบสัปดาห์จำนวน 4-5 บทความ รายงานการเฝ้าระวังโรคจำนวน 2-3 บทความ และสถานการณ์โรคและภัยสุภาพจำนวน 1-2 บทความ ส่วนบทความประเภทอื่น ๆ จะเผยแพร่แล้วแต่กรณี
ขั้นตอนการประเมินบทความ
การประเมินบทความเบื้องต้น
หลังจากส่งบทความแล้ว ต้นฉบับจะได้รับการตรวจสอบครั้งแรกโดยผู้ช่วยบรรณาธิการวารสาร และได้รับการตรวจสอบการลอกเลียนแบบในหน้าจริยธรรมในการตีพิมพ์ บทความต้นฉบับที่มีรูปแบบไม่ถูกต้อง ภาษา/รูปแบบที่ยอมรับไม่ได้ หรือเอกสารไม่ครบถ้วน จะมีการแจ้งเจ้าของบทความเพื่อทำการแก้ไขและส่งต้นฉบับมาใหม่ โดยจะถูกส่งกลับไปยังผู้เขียนเพื่อแก้ไขก่อนที่จะส่งต่อไปยังการตรวจประเมินบทความ
กระบวนการทบทวนบทความ
บทความประเภทที่ 1 บทความต้นฉบับเป็นบทความที่จัดทำโดยผู้เขียนทั่วไป บทความต้นฉบับที่ผ่านการคัดกรองโดยผู้ช่วยบรรณาธิการจะถูกส่งต่อไปยังบรรณาธิการวิชาการเพื่อการประเมินคุณภาพก่อนพิจารณาหาผู้ทบทวนบทความที่เหมาะสม โดยบทความจะต้องผ่านการพิจารณาโดยผู้ทรงคุณวุฒิอย่างน้อย 2 ท่าน ทั้งนี้ จะเป็นผู้เชี่ยวชาญในเนื้อหาทางวิชาการที่เกี่ยวข้องกับต้นฉบับนั้น โดยผู้ทบทวนบทความดังกล่าวมาจากหน่วยงานที่ไม่เกี่ยวข้องกับหน่วยงานของเจ้าของต้นฉบับ และการส่งต้นฉบับให้แก่ผู้ทบทวนบทความนั้น จะมีการปิดบังชื่อและหน่วยงานของเจ้าของบทความไว้ โดยผู้ทรงคุณวุฒิและผู้เขียนไม่ทราบชื่อกันและกัน (double-blind peer review) และหัวหน้ากองบรรณาธิการก่อนได้รับการเผยแพร่
ส่วนบทความประเภทที่ 2-5 เป็นบทความที่จัดทำโดยบุคลากร กองระบาดวิทยา หรือหน่วยงานวิชาการอื่น ๆ ภายในกรมควบคุมโรค ซึ่งจะได้รับการตรวจสอบแก้ไข (Single peer review) โดยผู้เชี่ยวชาญในสาขาที่เกี่ยวข้อง จำนวน 1 ท่าน ได้แก่ ผู้เชี่ยวชาญเฉพาะด้านในกลุ่มโรค ทีมเฝ้าระวังเหตุการณ์ผิดปกติ กลุ่มพัฒนาระบบข่าวกรองและเฝ้าระวังโรคไม่ติดต่อ กลุ่มพัฒนาระบบเฝ้าระวังทางระบาดวิทยาโรคติดต่อ กลุ่มพัฒนาระบบสอบสวนทางระบาดวิทยาและเครือข่าย หลังจากนั้นหัวหน้ากองบรรณาธิการพิจารณาภายใต้ระบบ ThaiJo ก่อนอนุมัติเผยแพร่
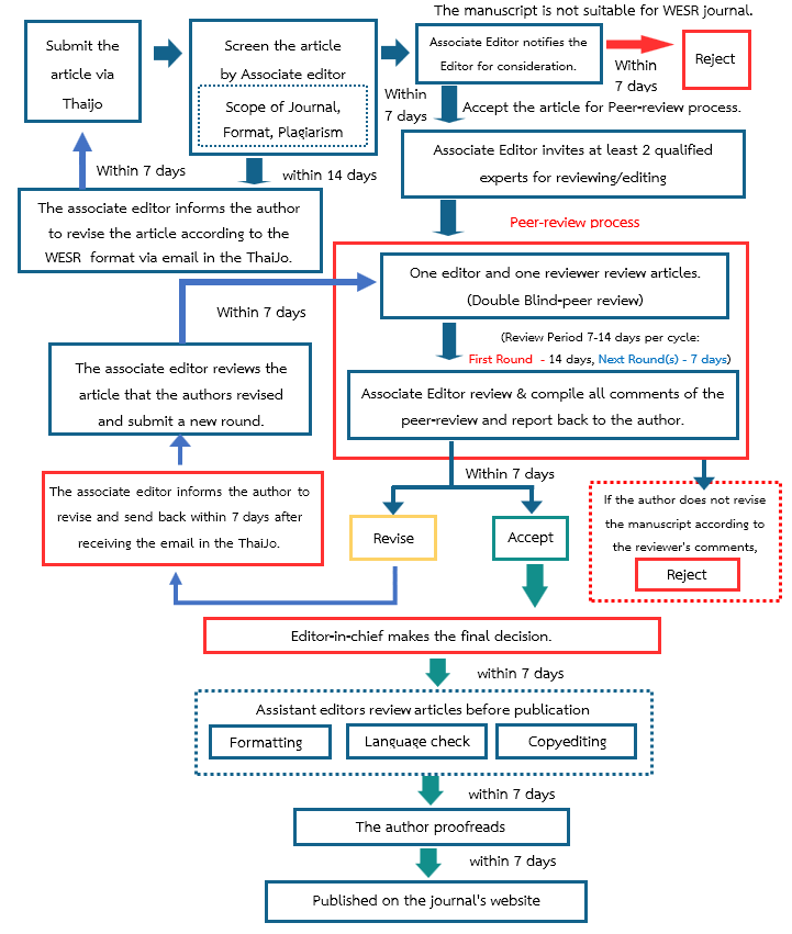
กระบวนการทบทวนรายงานการเฝ้าระวังทางระบาดวิทยาประจำสัปดาห์ (WESR)
ลิขสิทธิ์
- บทความ เนื้อหา รูปภาพ และสื่อทั้งหมดที่เผยแพร่ใน WESR มีลิขสิทธิ์โดยวารสาร การทำซ้ำ แจกจ่าย หรือใช้งานเนื้อหาใด ๆ จะต้องมีการอ้างอิงและระบุแหล่งที่มาของงานต้นฉบับอย่างถูกต้อง
- ต้องได้รับอนุญาตจาก WESR เพื่อทำซ้ำหรือใช้เนื้อหานอกเหนือจากการใช้งานส่วนตัวหรือเพื่อการศึกษา
- เป็นบทความที่เข้าถึงได้โดยเสรี (Open Access) ภายใต้ใบอนุญาต CC BY 4.0

